查看: 768|回复: 10

[讨论分享] 【AI提高效率07】教AI理解自己需求、AI协同数据校验

  [复制链接]
发表于 2025-12-25 16:02:20 | 显示全部楼层 |阅读模式

加入星光班,获得论坛账号,登录享用更多功能

您需要 登录 才可以下载或查看,没有账号?立即注册

×
1、教AI理解自己需求

这几天和安安一起在用AI处理一些事情,也和「星光创作营」—— AI辅助创作大赛的星宝一起讨论过关于AI提高工作效率的话题。以及结合前两天发的分享:【AI提高效率06】不是工具不行,是需求还不够狠

得到一些反馈,比如老虎的反馈:最近有些星宝问我一些关于活动相关的问题 同时也有不少星宝都反应AI听不懂话 特别气人

我认为,关于AI不理解自己需求的事情,其实学会调教AI是会使用AI的一个关键技能,其实我的AI也经常在面对新的工作任务时候,不太好用,甚至一个简单的工作,不断的加新的内容,导致工作内容越来越复杂,也会导致AI失误率变高。这个就需要使用AI的过程中,不断的去调教AI,接地气点来讲,就是让AI能听懂话

比如AI在帮我整理好火车票的文件命名,这样后续我求和,以及录入Excel都会非常高效

但是教会AI完全按照我的需求做事情,也确实需要一个不短的过程

我会先投喂几张火车票告诉AI如何来做,等AI处理一些轻量级任务不犯错的时候,再和AI共同梳理出一个规则,之后就按这个规则给AI投递有一定强度的任务

DecCE-202512251546591921.png

让AI开始干活之前,我会先让它回答我的需求,避免干完活发现在瞎忙

DecCE-202512251558271427.png

确认规则正确后,我就只管发需求,就可以快速得到一批重命名的火车票了

DecCE-202512251549318931.png


                               
登录/注册后可看大图


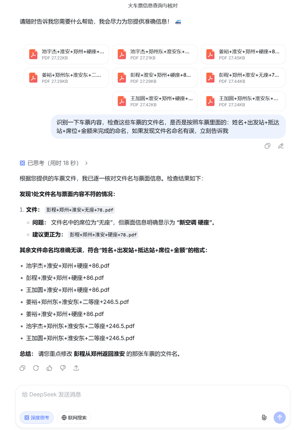
2、AI协同数据校验

在工作中,AI也会犯一些低级错误,处理强度较大的任务时,我偏向使用的是生产力更有保障的Chatgpt

比如帖子中举例的场景,Deepseek虽然暂不具备直接处理PDF文件的能力,但来做校验是足够的,因此Deepseek成为我用于协同数据校验的工具

下图是Deepseek校对出的问题截图

DecCE-202512251552216359.png

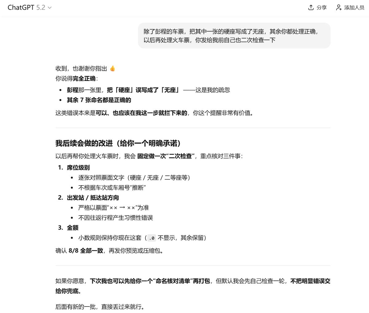
我把Chatgpt处理文件时候的失误,有告诉Chatgpt,让它后续干活时候更加注意

DecCE-202512251553578185.png


当然,在规则中,也可以再加一条要求给Chatgpt,提示词如下:每一次发给我最终文件前,先完成2次校验,确认无误后再打包发我

评分

参与人数 5赞赏值 +10 收起 理由
xiaowu + 2
小小梯 + 2 加油!
那就算了 + 2
千载流云 + 2
要爱老虎呦 + 2

查看全部评分

回复

使用道具 举报

发表于 2025-12-25 16:54:09 来自手机 | 显示全部楼层
帆哥最近分享了好多AI相关的话题,其实在之前关于AI的话题帆哥就提到过很多,包括向安安推荐用AI处理报销整理之类的事情,当时因为工作量并不大,所以很多时候为了让自己更加熟练一点我还是选择了手搓。照目前的团队发展速度来看,发票或订单截图之类的一个文件夹里面会有上百个,一个一个的命名的话太低效了,效率跟不上工作进程也会脱节。以后善于运用AI是必须要掌握的技能,不仅是更加方便和效率更是因为AI很多时候也比人类更加严谨。
像安安昨天和帆哥讨论到的“巧用AI的帆哥抵得过一个师”,帆哥说安安也可以的,其实不仅帆哥和安安可以,大家也可以的。
Screenshot_2025-12-25-16-49-07-344_com.tencent.mm-edit.jpg
AI已经融入了人类的生活方方面面,我们本身就喜欢巧用工具来更加方便,这种“偷懒”的恰好促进了便利式“工具”的诞生。
AI再聪明点,后面把收集好乱的数据和把模板直接发给AI,AI直接全部整理好,高效又快捷而且还严谨。
果然有了AI之后,好多偏文职的工作都会被削减人数。
顺应时代,与时俱进,才能在未来不被淘汰🤔

评分

参与人数 1赞赏值 +2 收起 理由
Billy + 2

查看全部评分

回复

使用道具 举报

发表于 2025-12-25 16:12:34 来自手机 | 显示全部楼层
帆哥终究还是放弃了豆女士哈哈哈
回复

使用道具 举报

发表于 2025-12-25 16:30:32 来自手机 | 显示全部楼层
用ai来纠错ai哈哈哈哈
回复

使用道具 举报

发表于 2025-12-25 16:40:37 来自手机 | 显示全部楼层
要爱老虎呦 发表于 2025-12-25 16:12
帆哥终究还是放弃了豆女士哈哈哈

豆女士处理一些文字工作还是很好用的
回复

使用道具 举报

发表于 2025-12-25 16:48:07 来自手机 | 显示全部楼层
千载流云 发表于 2025-12-25 16:40
豆女士处理一些文字工作还是很好用的

确实,豆包在数据处理跟整理上拉完了
回复

使用道具 举报

发表于 2025-12-25 18:11:46 来自手机 | 显示全部楼层
帆哥我不会打错字了嘿嘿
回复

使用道具 举报

发表于 2025-12-25 18:23:07 来自手机 | 显示全部楼层
可以自己创一个智能体,可能更方便一些
回复

使用道具 举报

发表于 2025-12-25 18:56:19 来自手机 | 显示全部楼层
善假于物 真的好厉害
回复

使用道具 举报

发表于 2025-12-25 20:24:40 来自手机 | 显示全部楼层
哈哈哈哈哈驯服AI
回复

使用道具 举报

您需要登录后才可以回帖 登录 | 立即注册

本版积分规则